| مدارک لازم جهت تشکیل پرونده واگذاری انشعاب چیست؟ |
| در کاربری های خانگی ، سند مالکیت و پروانه ساختمان و در کاربری های غیر خانگی ، سند مالکیت ، پروانه ساختمان و پروانه کسب |
| چه افرادی مشمول تخفیفات حق انشعاب آب و فاضلاب هستند؟ |
| جانبازان با درصد جانبازی بیست و پنج درصد (25%) و بالاتر، آزادگان و هریک از اعضای محترم خانواده معظم شهدا، اسرا و مفقودالاثرها (شامل همسر، فرزندان و والدین) معرفی شده از طرف بنیاد شهید و امور ایثارگران که فاقد مسکن یا دارای مسکن نامناسب می باشند به استناد تبصره های (1) و (2) ماده 3 و تبصره ذیل ماده (6) قانون جامع خدمات رسانی به ایثارگران از پرداخت هزینه هرگونه هزینه حق انشعاب آب و فاضلاب و پنجاه درصد (50%) هزینه خدمات انشعاب برای یک بار و یک واحد مسکونی با زیر بنای مفید تا یکصد و بیست متر مربع و بیست متر مربع تجاری در شهر محل سکونت خود معاف هستند. در خصوص خانواده محترم جانبازان و آزادگان متوفای مشمول این بند که قبل از فوت از معافیت مذکور استفاده نکرده اند، این معافیت به همسران آنان که مسئولیت حضانت فرزندان جانباز و آزاده را عهده دار می باشند و یا به قیم قانونی به نام فرزندان آنان اعطا می گردد. ضمنا در خصوص جانبازان و آزادگان متاهل متوفی که دارای فرزند نباشند معافیت مذکور به همسر آنان ارائه میگردد. و همچنین مددجویان کمیته امداد و بهزیستی |
| مدارک لازم جهت تغیر نام چیست؟ |
| مدارک لازم جهت تغییر نام صورتحساب شامل کارت ملی و سند مالکیت است |
| شماره بدنه کنتور چيست؟ |
شماره بدنه کنتور طبق تصوير ذيل شماره حک شده بر روي کنتور است.![]() |
| نحوه قرائت کنتور به چه صورت است؟ |
| جهت قرائت کنتور می بایست ارقام سیاه رنگ کنتور از سمت چپ به راست قرائت شود |
| بازه زمانی واریز وجه تا ثبت در سیستم امور مشترکین چقدر است؟ |
| در صورتی که از سامانه جامع خدمات الکترونیک مشترکین شرکت آب و فاضلاب استان همدان به آدرس اینترنتی https://es.hww.ir جهت پرداخت وجه استفاده شود، بلافاصله در سیستم ثبت و نتیجه آن هم در سامانه توسط مشترک قابل مشاهده است. در صورتیکه واریز وجه از طریق سامانه 1522 باشد کمتر از 24 ساعت به حساب شرکت واریز و از مانده بدهی مشترک کسر می گردد. در صورتیکه از طریق سایر درگاه های بانکی مانند POS، ATM و ... و یا دفاتر پیشخوان پرداخت انجام شود حداقل 48 ساعت طول می کشد تا وجه به حساب شرکت واریز و از مانده بدهی مشترک کسر گردد. |
| الگوی مصرف آب برای هر اشتراک خانگی چقدر است؟ |
| با توجه به شهرهای مختلف بین 18 تا 20 متر مکعب (معادل 18000 تا 20000 لیتر)در ماه |
| آیا هنگام خرید یا اجاره، برگ تسویه حساب آب بها لازم است؟ |
| هنگام خرید یا اجاره املاکی که دارای انشعاب آب است، حتما از طریق بخش خدمات الکترونیک سایت شرکت و یا مراجعه به دفاتر پیشخوان، برگ تسویه حساب آب بها و انشعاب را دریافت کنید تا مشمول پرداخت بدهی معوقه نشوید. |
| دوره صدور صورتحساب آب بها چه مدت است؟ |
| صورتحساب آب بها بین 45 تا 50 روز یکبار صادر می شود . چنانچه بیش از۱۵ روز در دریافت قبض تاخیر افتاد، مراتب را به امور آب و فاضلاب منطقه خود اعلام فرمایید. |
| آیا مسئولیت تاسیسات داخلی منزل بعهده شرکت آب و فاضلاب است؟ |
| مسئولیت حفظ و نگهداری کلیه تاسیسات داخلی آب و فاضلاب ملک پس از کنتور صرفاً به عهده مشترک یا مالک می باشدو مشترک یا مالک موظف است از سالم بودن شبکه داخلی خود اطمینان یابد تا مشمول دریافت صورتحساب با مبالغ سنگین نشود. |
| در صورتیکه هنگام مراجعه مامور قرائت در منزل نباشیم چه می شود؟ |
| در صورت عدم حضور مشترک هنگام قرائت کنتور، فرم مخصوص به جای گذاشته می شود لطفاً پس از رویت آن طبق فرمت مندرج در فرم آخرین رقم کنتور ، تاریخ قرائت و کد مامور را به شماره 30005122 پیامک نموده و یا از طریق بخش خدمات الکترونیک سایت شرکت، خدمت اعلام کارکرد کنتور را ثبت نمایید. |
| وقتی به نظر می رسد کنتور خراب است چکار باید کرد ؟ |
| هنگام خرابی کنتور از طریق بخش خدمات الکترونیک سایت شرکت، خدمت آزمایش کنتور را ثبت نمایید. |
| آیا مشترک بدون اجازه شرکت حق جابجایی و یا تعویض کنتور را دارد ؟ |
| کنتور و سایر ملحقات کلاً متعلق به شرکت آب و فاضلاب است و مشترک اجازه جابجایی و یا تعویض کنتور را ندارد. |
| مشترک چگونه از مبالغ واریزی خود آگاهی یابد؟ |
| مشترک می تواند از طریق تماس با سامانه 1522 و یا مراجعه به بخش خدمات الکترونیک سایت سوابق پرداختی های خود را ملاحظه نماید. |
| استاندارد حوضچه کنتور و تاسيسات داخلي چيست؟ (مطابق تصوير از حوضچه) |
|
| نرخ آب بهاي صورتحسابهاي خانگي چگونه محاسبه ميشود ؟ |
مبالغ آب بهاي بخش خانگي طبق جدول ذيل به صورت پلکاني نسبت به مازاد محاسبه مي شود.![]() |
واگذاری انشعاب آب
این فرآیند برای ارائه خدمت واگذاری انشعاب آب با رعایت مفاد بند17-4 و 23-4 آیین نامه عملیاتی و شرایط عمومی تعرفه های آب و فاضلاب صورت می پذیرد.
خانگی: سند مالکیت یا قولنامه، پروانه، شماره پرونده ملک مجاور
تجاری: پروانه کسب، شماره پرونده ملک مجاور
اداری : نقشه پروانه ملک، شناسه ملی/ کد اقتصادی، درخواست کتبی، شماره پرونده ملک مجاور
هزینه کارمزد: 35،750 ریال
تعرفه عملیات اجرایی: بر اساس تعرفه های مصوب هر شهر و تبصره های قانونی و ظرفیت قراردادی مورد درخواست متغیر است
تعرفه واگذاری انشعاب آب برای کاربری خانگی حداقل از 1،615،000 ریال به بالا است
تعرفه واگذاری انشعاب آب برای کاربری غیر خانگی حداقل از 1،140،000 ریال به بالا است
شیوه واریز وجه به صورت الکترونیک از طریق سامانه جامع خدمات الکترونیک به آدرس اینترنتی https://es.hww.ir
به طور متوسط 10 روز بدون احتساب زمان مجوز حفاری

معاونت خدمات مشترکین و درآمد. تلفن 08138211236
فرم شناسنامه خدمت دستگاه اجرایی
توافقنامه سطح خدمت
نحوه ارائه خدمت
تلفن همراه
1522
دفتر پیشخوان
واگذاری انشعاب فاضلاب
این فرآیند برای ارائه خدمت واگذاری انشعاب فاضلاب با رعایت مفاد بند18-4 و 23-4 آیین نامه عملیاتی و شرایط عمومی تعرفه های آب و فاضلاب صورت می پذیرد.
>خانگی: سند مالکیت یا قولنامه، پروانه، شماره پرونده ملک مجاور
تجاری: پروانه کسب، شماره پرونده ملک مجاور
اداری : نقشه پروانه ملک، شناسه ملی/ کد اقتصادی، درخواست کتبی، شماره پرونده ملک مجاور
هزینه کارمزد: 35،750 ریال
تعرفه عملیات اجرایی: بر اساس تعرفه های مصوب هر شهر و تبصره های قانونی و ظرفیت قراردادی مورد درخواست متغیر است
تعرفه واگذاری انشعاب فاضلاب برای کاربری خانگی حداقل از 1،130،500 ریال به بالا است
تعرفه واگذاری انشعاب فاضلاب برای کاربری غیر خانگی حداقل از 1،140،000 ریال به بالا است
شیوه واریز وجه به صورت الکترونیک از طریق سامانه جامع خدمات الکترونیک به آدرس اینترنتی https://es.hww.ir
10 روز

معاونت خدمات مشترکین و درآمد. تلفن 08138211236
فرم شناسنامه خدمت دستگاه اجرایی
توافقنامه سطح خدمت
نحوه ارائه خدمت
تلفن همراه
1522
دفتر پیشخوان
اعلام کارکرد کنتور آب
این فرآیند برای ارائه خدمت اعلام شماره رقم کنتور توسط مالک یا ساکنین به دلیل عدم قرائت کنتور به هر دلیل کار می رود.
شماره پرونده، رقم فعلی کنتور و تاریخ قرائت
هزینه کارمزد : رایگان
تعرفه انجام خدمت : رایگان
شیوه واریز وجه به صورت الکترونیکی از طریق سامانه جامع خدمات الکترونیک به آدرس اینترنتی https://es.hww.ir/
12 ساعت

معاونت خدمات مشترکین و درآمد. تلفن 08138211236
فرم شناسنامه خدمت دستگاه اجرایی
توافقنامه سطح خدمت
نحوه ارائه خدمت
تلفن همراه
1522
دفتر پیشخوان
درخواست بررسی صورتحساب مشترکین آب و فاضلاب
این فرآیند برای ارائه خدمت بررسی صورتحساب مشترکین آب و فاضلاب با رعایت مفاد بند 30-4 و31-4 آیین نامه عملیاتی و شرایط عمومی تعرفه های آب و فاضلاب صورت می پذیرد.
1. شماره رقم کنتور
1. علت درخواست
هزینه کارمزد: رایگان
تعرفه انجام خدمت: رایگان
معاونت خدمات مشترکین و درآمد. تلفن 08138211236
2 روز

معاونت خدمات مشترکین و درآمد. تلفن 08138211236
فرم شناسنامه خدمت دستگاه اجرایی
توافقنامه سطح خدمت
نحوه ارائه خدمت
تلفن همراه
1522/1523
دفتر پیشخوان
اطلاع رسانی قطعی آب
با توجه به اقلیم خشک ایران و کمبود آب، در محدوده های مختلف شهری و روستایی بصورت مقطعی و در موارد ایجاد حادثه بصورت موردی ناگزیر از قطع موقت آب هستیم. در اینصورت برای ایجاد رضایت مشتریان، اطلاع رسانی موضوع جزء خدمات ضروری سازمان به آحاد مردم می باشد. درخواست خدمت از طرف خدمت گیرنده گان انجام نمی شود و صرفا جنبه اطلاع رسانی دارد.
-
هزینه کارمزد: رایگان
در مورد حوادث حداکثر یک ساعت

دفتر ارتباط با مشتریان 122
فرم شناسنامه خدمت دستگاه اجرایی
توافقنامه سطح خدمت
نحوه ارائه خدمت
تلفن همراه
1522
دفتر پیشخوان
مشاهده سوابق صورت حساب ها و پرداختی های مشترکین آب و فاضلاب
این فرآیند برای ارائه خدمت مشاهده سوابق صورت حساب ها و پرداختی های مشترکین آب و فاضلاب انشعاب موجود با رعایت مفاد بند 31-4 آیین نامه عملیاتی و شرایط عمومی تعرفه های آب و فاضلاب صورت می پذیرد.
شناسه قبض و رمز رایانه
هزینه کارمزد: رایگان
تعرفه خدمت: رایگان
آنی (همان لحظه)

معاونت خدمات مشترکین و درآمد. تلفن 08138211236
فرم شناسنامه خدمت دستگاه اجرایی
توافقنامه سطح خدمت
نحوه ارائه خدمت
تلفن همراه
1522
دفتر پیشخوان
تغییر ظرفیت قراردادی انشعاب آب
این فرآیند برای ارائه خدمت افزایش یا کاهش ظرفیت قراردادی املاک غیر مسکونی بر اساس مدارک ارائه شده با رعایت مفاد بند 58-4 و59-4 آیین نامه عملیاتی و شرایط عمومی تعرفه های آب و فاضلاب صورت می پذیرد.
1. تصویر مجوز فعالیت
2. درخواست کتبی سازمان برای اشخاص حقوقی
هزینه عملیات اجرایی : بسته به ظرفیت های مختلف متفاوت است.
هزینه کارمزد: 35،750 ریال
تعرفه خدمت حداقل از 228،000 ریال به بالا است
شیوه واریز وجه به صورت الکترونیک از طریق سامانه جامع خدمات الکترونیک به آدرس اینترنتی https://es.hww.ir
7 روز

معاونت خدمات مشترکین و درآمد. تلفن 08138211236
فرم شناسنامه خدمت دستگاه اجرایی
توافقنامه سطح خدمت
نحوه ارائه خدمت
تلفن همراه
1522
دفتر پیشخوان
تعویض کنتور آب
این فرآیند برای ارائه خدمت جایگزین نمودن کنتور جدید بجای کنتور خراب و یا فرسوده با رعایت بند 38-4 آئین نامه عملیاتی و شرایط عمومی تعرفه های آب و فاضلاب شرکت به کار می رود.
شماره پرونده
هزینه عملیات اجرایی: در صورت خسارتی بودن توسط مشترک و با توجه به نوع کنتور متفاوت است
هزینه کارمزد: 35,750 ریال
تعرفه خدمت : 3،000،000 ریال
شیوه واریز وجه به صورت الکترونیکی از طریق سامانه جامع خدمات الکترونیک به آدرس اینترنتی https://es.hww.ir/
در صورت وجود کنتور 7 روز

معاونت خدمات مشترکین و درآمد. تلفن 08138211236
فرم شناسنامه خدمت دستگاه اجرایی
توافقنامه سطح خدمت
نحوه ارائه خدمت
تلفن همراه
1522
دفتر پیشخوان
آزمایش کنتور آب
این فرآیند برای ارائه خدمت آزمایش صحت وسایل اندازه گیری با رعایت بند30-4 آئین نامه عملیاتی و شرایط عمومی تعرفه های آب و فاضلاب به کار می رود .
شماره پرونده
هزینه کارمزد: 71,500 ریال
تعرفه خدمت : رایگان
شیوه واریز وجه به صورت الکترونیکی از طریق سامانه جامع خدمات الکترونیک به آدرس اینترنتی https://es.hww.ir/
2 روز

معاونت خدمات مشترکین و درآمد. تلفن 08138211236
فرم شناسنامه خدمت دستگاه اجرایی
توافقنامه سطح خدمت
نحوه ارائه خدمت
تلفن همراه
1522
دفتر پیشخوان
تغییر کاربری انشعاب آب
این فرآیند برای ارائه خدمت تغییر کاربری انشعاب موجود با رعایت مفاد بند 32-4 آیین نامه عملیاتی و شرایط عمومی تعرفه های آب و فاضلاب صورت می پذیرد.
کاربری خانگی: تصویر سند مالکیت، پروانه ساختمان
کاربری اداری: تصویر سند مالکیت، پروانه ساختمان و معرفینامه از دستگاه مربوطه
کاربری غیر خانگی، غیر اداری : تصویر سند مالکیت، پروانه ساختمان، ، مجوز فعالیت، پروانه کسب
هزینه کارمزد : 35,750 ریال
هزینه عملیات اجرایی: با توجه به کاربری های مختلف هزینه متفاوتی دارد.
تعرفه خدمت حداقل از 228،000 ریال به بالا است
شیوه واریز وجه به صورت الکترونیک از طریق سامانه جامع خدمات الکترونیک به آدرس اینترنتی https://es.hww.ir
مدت زمان تغییر کاربری موقت: 3 روز
مدت زمان تغییر کاربری دائم: 5 روز

معاونت خدمات مشترکین و درآمد. تلفن 08138211236
فرم شناسنامه خدمت دستگاه اجرایی
توافقنامه سطح خدمت
نحوه ارائه خدمت
تلفن همراه
1522
دفتر پیشخوان
تفکیک کنتور آب
این فرآیند برای ارائه خدمت تفکیک کنتور آب انشعاب موجود با رعایت مفاد بند 62-4 آیین نامه عملیاتی و شرایط عمومی تعرفه های آب و فاضلاب صورت می پذیرد.
تصویر سند مالکیت، صورتجلسه موافقت ساکنین جهت تفکیک
شماره پرونده ملک مورد تقاضا
هزینه کارمزد: 35,750 ریال تعرفه خدمت حداقل از 4،500،000 ریال به بالا است
شیوه واریز وجه به صورت الکترونیکی از طریق سامانه جامع خدمات الکترونیک به آدرس اینترنتی https://es.hww.ir/
7 الی 10 روز پس از اخذ مجوزهای حفاری

معاونت خدمات مشترکین و درآمد. تلفن 08138211236
فرم شناسنامه خدمت دستگاه اجرایی
توافقنامه سطح خدمت
نحوه ارائه خدمت
تلفن همراه
1522
دفتر پیشخوان
تغییر مکان کنتور آب
این فرآیند برای ارائه خدمت تغییر مکان کنتور آب موجود با رعایت مفاد بند 26-4 آیین نامه عملیاتی و شرایط عمومی تعرفه های آب و فاضلاب صورت می پذیرد.
تصویر سند مالکیت، مدارک مثبته هویتی، مجوز فعالیت یا پروانه کسب، شماره پرونده.
هزینه کارمزد: 171,600 ریال
تعرفه: در صورت تغییر ارتفاع کنتور مبلغ 2،000،000 تا 2،500،000 ریال، در صورت جابجایی انشعاب متری 1،500،000 ریال
هزینه عملیات اجرایی: بسته به شرایط و قوانین متغیر است.
شیوه واریز وجه به صورت الکترونیکی از طریق سامانه جامع خدمات الکترونیک به آدرس اینترنتی https://es.hww.ir/
3 الی 10 روز پس از اخذ مجوزهای حفاری

معاونت خدمات مشترکین و درآمد. تلفن 08138211236
فرم شناسنامه خدمت دستگاه اجرایی
توافقنامه سطح خدمت
نحوه ارائه خدمت
تلفن همراه
1522
دفتر پیشخوان
فروش آب تانکری
این فرآیند برای ارائه خدمت فروش آب تانکری با رعایت مفاد بند 42-4 آیین نامه عملیاتی و شرایط عمومی تعرفه های آب و فاضلاب صورت می پذیرد.
تکمیل فرم درخواست
هزینه کارمزد: رایگان
تعرفه: صرفا هزینه آب مورد نیاز دریافت می شود
هزینه عملیات اجرایی: بسته به شرایط و قوانین متغیر است.
شیوه واریز وجه به صورت الکترونیکی از طریق سامانه جامع خدمات الکترونیک به آدرس اینترنتی https://es.hww.ir/
حداکثر یک روز

معاونت خدمات مشترکین و درآمد. تلفن 08138211236
فرم شناسنامه خدمت دستگاه اجرایی
توافقنامه سطح خدمت
نحوه ارائه خدمت
تلفن همراه
1522
دفتر پیشخوان
نصب سیفون اضافی فاضلاب
این فرآیند برای ارائه خدمت نصب سیفون اضافی فاضلاب موجود با رعایت مفاد نامه عملیاتی و شرایط عمومی تعرفه های آب و فاضلاب صورت می پذیرد.
1.درخواست الکترونیکی مشترک
2.شماره پرونده ملک مورد تقاضا
هزینه کارمزد: 35،750 ریال
هزینه عملیات اجرایی: بر اساس تعرفه های مصوب هر شهر و تبصره های قانونی متغیر است
تعرفه خدمت حداقل از 5،310،000 ریال به بالا است
شیوه واریز وجه به صورت الکترونیک از طریق سامانه جامع خدمات الکترونیک به آدرس اینترنتی https://es.hww.ir
7 الی 10 روزبدون احتساب زمان استعلام

معاونت خدمات مشترکین و درآمد. تلفن 08138211236
فرم شناسنامه خدمت دستگاه اجرایی
توافقنامه سطح خدمت
نحوه ارائه خدمت
تلفن همراه
1522
دفتر پیشخوان
تسویه حساب بدهی مشترکین آب و فاضلاب
این فرآیند برای ارائه خدمت به منظور تسویه حساب املاک با رعایت بند 29-4 آیین نامه عملیاتی و شرایط عمومی تعرفه های آب و فاضلاب شرکت به کار می رود .
1.رقم کنتور
2.تاریخ قرائت کنتور
هزینه کارمزد: 11,000 ریال
تعرفه دریافت خدمت : رایگان
شیوه واریز وجه به صورت الکترونیکی از طریق سامانه جامع خدمات الکترونیک به آدرس اینترنتی https://es.hww.ir/
آنی (همان لحظه)

معاونت خدمات مشترکین و درآمد. تلفن 08138211236
فرم شناسنامه خدمت دستگاه اجرایی
توافقنامه سطح خدمت
نحوه ارائه خدمت
تلفن همراه
1522
دفتر پیشخوان
تغییر مشخصات مشترکین آب و فاضلاب
این فرآیند برای ارائه خدمت تغییر مشخصات انشعاب موجود با رعایت مفاد بند 29-4 آیین نامه عملیاتی و شرایط عمومی تعرفه های آب و فاضلاب صورت می پذیرد.
توضیح : شامل تغییر نام ، نشانی و ...
خانگی: تصویر سند مالکیت
اداری: تصویر سند مالکیت، درخواست از اداره مربوطه ،شماره اشتراک/پرونده ملک مورد تقاضا
هزینه کارمزد: 35,750 ریال
تعرفه خدمت : رایگان
شیوه واریز وجه به صورت الکترونیکی از طریق سامانه جامع خدمات الکترونیک به آدرس اینترنتی https://es.hww.irشیوه واریز وجه به صورت الکترونیک از طریق سامانه جامع خدمات الکترونیک
2 روز

معاونت خدمات مشترکین و درآمد. تلفن 08138211236
فرم شناسنامه خدمت دستگاه اجرایی
توافقنامه سطح خدمت
نحوه ارائه خدمت
تلفن همراه
1522
دفتر پیشخوان
پاسخ به استعلام مالکیت انشعاب آب
این فرآیند برای ارائه خدمت به منظور پاسخ به استعلام سایر دستگاهها بکار می رود.
تصویر نامه استعلام
هزینه کارمزد: رایگان
تعرفه خدمت:رایگان
3 روز

معاونت خدمات مشترکین و درآمد. تلفن 08138211236
فرم شناسنامه خدمت دستگاه اجرایی
توافقنامه سطح خدمت
نحوه ارائه خدمت
تلفن همراه
1522
دفتر پیشخوان
تغییر تعداد واحد مسکونی مشترکین آب و فاضلاب
این فرآیند برای ارائه خدمت تغییر تعداد واحد مسکونی مشترکین آب و فاضلاب با رعایت مفاد بند 32-4 آیین نامه عملیاتی و شرایط عمومی تعرفه های آب و فاضلاب صورت می پذیرد.
تصویر سند مالکیت ، پروانه ساختمان، تکمیل فرم
هزینه کارمزد: 35,750 ریال تعرفه خدمت حداقل از 2،745،500 ریال به بالا است
هزینه عملیات اجرایی: بسته به قوانین و مقررات متغیر است.
شیوه واریز وجه به صورت الکترونیکی از طریق سامانه جامع خدمات الکترونیک به آدرس اینترنتی https://es.hww.ir
1 روز

معاونت خدمات مشترکین و درآمد. تلفن 08138211236
فرم شناسنامه خدمت دستگاه اجرایی
توافقنامه سطح خدمت
نحوه ارائه خدمت
تلفن همراه
1522
دفتر پیشخوان
جمع آوری یا ادغام انشعاب آب
این فرآیند برای ارائه جمع آوری یا ادغام انشعاب آب با رعایت مفاد بند 41-4 و 62-4 آیین نامه عملیاتی و شرایط عمومی تعرفه های آب و فاضلاب صورت می پذیرد
مجوزهای لازم از دستگاه های مرتبط
تصویر کنتور
هزینه کارمزد: 143,000 ریال
تعرفه خدمت: معمولا مشترک طلبکار می شود
شیوه واریز وجه به صورت الکترونیکی از طریق سامانه جامع خدمات الکترونیک به آدرس اینترنتی https://es.hww.ir/
4 روز

معاونت خدمات مشترکین و درآمد. تلفن 08138211236
فرم شناسنامه خدمت دستگاه اجرایی
توافقنامه سطح خدمت
نحوه ارائه خدمت
تلفن همراه
1522
دفتر پیشخوان
تغییر قطر انشعاب آب
این فرآیند برای ارائه خدمت افزایش یا کاهش قطر انشعاب موجود با رعایت مفاد بند 21-4 آیین نامه عملیاتی و شرایط عمومی تعرفه های آب و فاضلاب صورت می پذیرد.
تکمیل الکترونیکی درخواست
هزینه کارمزد: 35,750 ریال
تعرفه خدمت حداقل از 1،500،000 ریال به بالا است
هزینه عملیات اجرایی: بسته به شرایط و قوانین متغیر است.
شیوه واریز وجه به صورت الکترونیکی از طریق سامانه جامع خدمات الکترونیک به آدرس اینترنتی https://es.hww.ir
7 روز بدون احتساب زمان مجوز حفاری

معاونت خدمات مشترکین و درآمد. تلفن 08138211236
فرم شناسنامه خدمت دستگاه اجرایی
توافقنامه سطح خدمت
نحوه ارائه خدمت
تلفن همراه
1522
دفتر پیشخوان
قطع موقت و وصل انشعاب آب
این فرآیند برای ارائه خدمت قطع موقت و وصل انشعاب آب انشعاب موجود با رعایت مفاد بند 39-4 و40-4 آیین نامه عملیاتی و شرایط عمومی تعرفه های آب و فاضلاب صورت می پذیرد.
شماره پرونده ملک مورد تقاضا،علت درخواست
هزینه کارمزد: 50,050 ریال
تعرفه خدمت : 500،000 ریال
شیوه واریز وجه به صورت الکترونیکی از طریق سامانه جامع خدمات الکترونیک به آدرس اینترنتی https://es.hww.ir/
3 روز

معاونت خدمات مشترکین و درآمد. تلفن 08138211236
فرم شناسنامه خدمت دستگاه اجرایی
توافقنامه سطح خدمت
نحوه ارائه خدمت
تلفن همراه
1522
دفتر پیشخوان
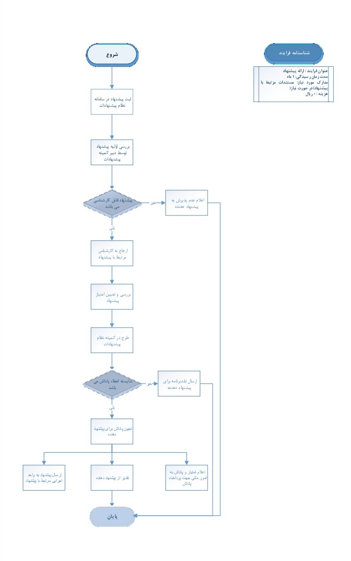
رسیدگی به پیشنهادات حوزه آب و فاضلاب
پذیرش و بررسی پیشنهاد از سوی ذینفعان درون و برون سازمانی جهت بهبود و اصلاح فرایندها در ارائه خدمات به آحاد جامعه
مستندات مورد نیاز به منظور بررسی و تایید صحت اعادی پیشنهاد دهنده (در صورت نیاز).
هزینه کارمزد: رایگان
تعرفه خدمت: رایگان
میانگین یک ماه برای بررسی پیشنهاد

کمیته نظام پیشنهادات 08138219872
فرم شناسنامه خدمت دستگاه اجرایی
توافقنامه سطح خدمت
نحوه ارائه خدمت
تلفن همراه
1522
دفتر پیشخوان
رسیدگی و رفع مشکلات ناشی از حوادث آب و فاضلاب
با توجه به بروز حوادث و مشکلات مرتبط با تاسیسات آب و فاضلاب و نیاز به رفع موانع، سازمان با توجه قوانین و مقررات موجود در جهت برطرف نمودن آن اقدام خواهد نمود.
-
هزینه کارمزد: رایگان
اگر حادثه منجر به خدمت شود مطابق با هزینه کارمزد و تعرفه دریافت می شود.
1 روز

واحد ارتباطات مشتریان 122
فرم شناسنامه خدمت دستگاه اجرایی
توافقنامه سطح خدمت
نحوه ارائه خدمت
تلفن همراه
1522
دفتر پیشخوان
پاسخگویی به شکایات مرتبط با آب و فاضلاب
پاسخ به شکایات و اعتراضات مردمی در حیطه وظایف و امور محوله صنعت آب و فاضلاب
-
هزینه : رایگان
تعرفه خدمت : رایگان
5 روز

کارشناس رسیدگی به شکایات
فرم شناسنامه خدمت دستگاه اجرایی
توافقنامه سطح خدمت
نحوه ارائه خدمت
تلفن همراه
1522
دفتر پیشخوان